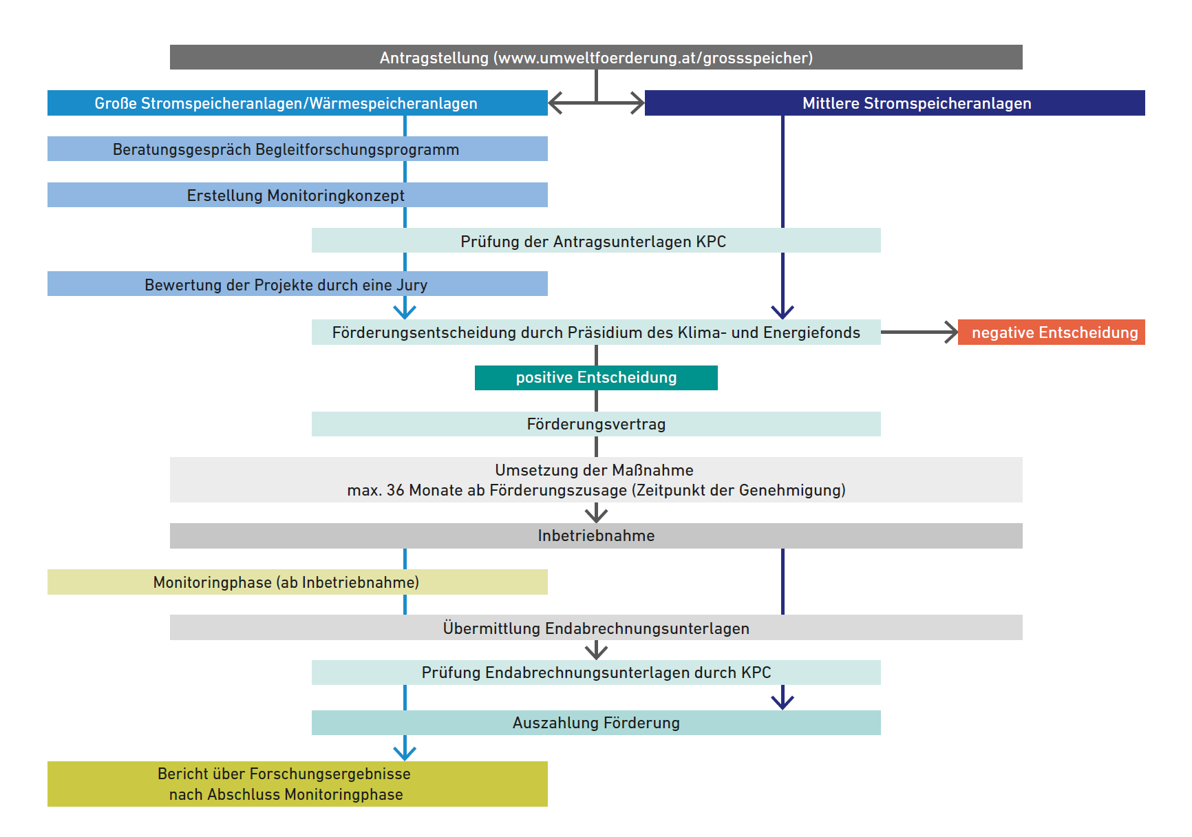
Das Programm „Großspeicheranlagen“ des Klima- und Energiefonds wendet es sich insbesondere an Investoren:innen, die sich die Planung und Umsetzung von innovativen mittleren und großen Stromspeichern sowie Wärmespeichern zum Ziel gesetzt haben. Initiatoren sollen zu einer konkreten Umsetzung von netzdienlichen Speicherprojekten bewogen werden, um eine Dissemination der mittleren und Großspeicheranlagen im Energieversorgungssystem voranzutreiben. Das Programm Großspeicheranlagen des Klima- und Energiefonds unterstützt mittlere Stromspeicheranlagen mit einer Nettospeicherkapazität von 51 kWh bis 250 kWh sowie große Stromspeicheranlagen ab 251 kWh Nettospeicherkapazität. Darüber hinaus werden Wärmespeicheranlagen gefördert, die netzdienlich betrieben werden können. Große Stromspeicheranlagen und Wärmespeicheranlagen sind zu einem detaillierten Monitoring durch die Begleitforschung verpflichtet. Dadurch soll eine fundierte Wissensbasis über den netzdienlichen Betrieb von großen Speicheranlagen ermöglicht werden.
Budget der Ausschreibung: 35.000.000€
Antragsstellung:

Downloads
Links
Ihre Ansprechpersonen
Förderberatung
Kommunalkredit Public Consulting GmbH
Team Erneuerbare Ressourcen
grossspeicher@kommunalkredit.at
Telefon: 01/316 31-719
Für strategische Fragestellungen
Dipl.-Ing. Georg Seeböck, BSc
Klima- und Energiefonds
Tel.: +43 1 5850390-65
E-Mail senden